Mutation
Mutations insert, update, and delete edges. The process ensures consistency, durability, and write-time optimization.
See Core Concepts for background.
Mutation Flow
Section titled “Mutation Flow”flowchart TD
Request([Mutation Request
with Event, Operation]) --> WAL[Write WAL]
WAL --> Lock[Acquire Lock]
Lock --> Read[Read State
from storage]
Read --> Modify{State exists?}
Modify -->|Yes| ApplyEvent[Apply Event]
Modify -->|No| InitialState[Initial State]
InitialState --> ApplyEvent
ApplyEvent --> ComputeAdditionalInfo[Compute Index, Count
based on changed States]
ComputeAdditionalInfo --> Write[Write State with AdditionalInfo
to storage]
Write --> Release[Release Lock]
Release --> CDC[Write CDC]
CDC --> Response([Response])
Mutation Request
Section titled “Mutation Request”A mutation request contains:
- Event: The data change (e.g., new property values, edge creation)
- Operation: Insert, Update, or Delete
Mutation Process
Section titled “Mutation Process”1. Write WAL
Section titled “1. Write WAL”Mutation is written to WAL before changes are made. Enables recovery and replay.
In production, Kafka is used as WAL backend.
2. Acquire Lock
Section titled “2. Acquire Lock”Prevents concurrent modifications:
- Unique edges: Lock on (source, target)
- Multi edges: Lock on edge ID
3. Read State
Section titled “3. Read State”Read current state from storage—properties, timestamps, metadata.
4. Apply Event
Section titled “4. Apply Event”Transition state based on operation and client timestamp. See State Transitions for details.
5. Compute Indexes and Counters
Section titled “5. Compute Indexes and Counters”Based on changed state:
- Indexes: Delete old, create new
- Counters: Increment or decrement
6. Write to Storage
Section titled “6. Write to Storage”State, indexes, and counters written atomically.
7. Release Lock
Section titled “7. Release Lock”Lock released after write.
8. Write CDC
Section titled “8. Write CDC”Mutation recorded in CDC (Kafka in production). Resulting state available for downstream systems.
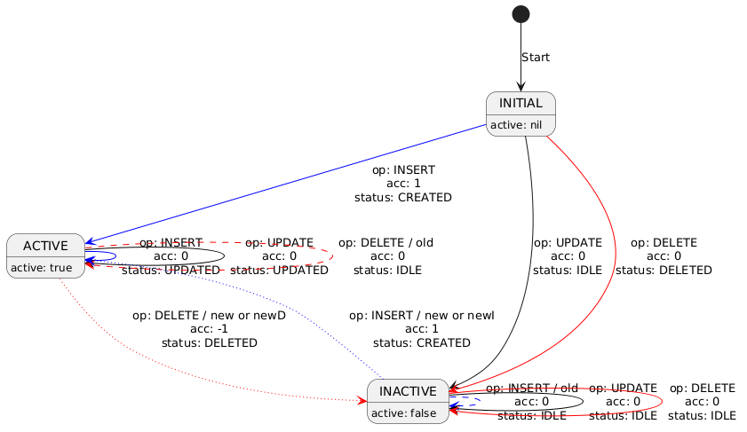
State Transitions
Section titled “State Transitions”Edges transition between states based on operations (INSERT, DELETE). Each event carries a client timestamp, and Actionbase uses these timestamps to compute the correct final state—even for out-of-order arrivals and duplicate requests (idempotent).
See State.transit for implementation.
Diagram
Section titled “Diagram”flowchart LR
INITIAL[["INITIAL: No Edge"]]
ACTIVE(["ACTIVE: Edge Exists"])
INACTIVE["INACTIVE: Edge Deleted"]
INITIAL -->|"INSERT / +1"| ACTIVE
INACTIVE -->|"INSERT / +1"| ACTIVE
ACTIVE -->|"DELETE / -1"| INACTIVE
Example: Out-of-Order Events
Section titled “Example: Out-of-Order Events”Alice’s actions: like(t=100) → unlike(t=200) → like(t=300)
Events arrive out of order: like(t=100) → like(t=300) → unlike(t=200)
| # | Event Arrives | State | Count Change | Total |
|---|---|---|---|---|
| 1 | like (t=100) | INITIAL → ACTIVE | +1 | 1 |
| 2 | like (t=300) | ACTIVE → ACTIVE | 0 | 1 |
| 3 | unlike (t=200) | ACTIVE → ACTIVE | 0 | 1 |
Final state: ACTIVE, count: 1 — same result regardless of arrival order.
Write-Time Optimization
Section titled “Write-Time Optimization”During mutations, Actionbase pre-computes:
| Structure | Purpose | Query Type |
|---|---|---|
| EdgeState | Current edge state | GET |
| EdgeIndex | Sorted entries | SCAN |
| EdgeCounter | Aggregated counts | COUNT |
Reads use simple GET, COUNT, SCAN without query-time computation.
Consistency Guarantees
Section titled “Consistency Guarantees”| Mechanism | Guarantee |
|---|---|
| Locking | Prevents concurrent modifications |
| Atomic Writes | State and indexes written together |
| WAL | Durability and recovery |
| Read-Modify-Write | Mutations based on latest state |
| State Transitions | Correct final state despite event arrival |
| Idempotency | Replay produces same result |
Next Steps
Section titled “Next Steps”- Query: Read pre-computed data
- Mutation API: API reference